您好,欢迎访问专业的电气工程实力服务商-德力西湖北总代理公司官网!

咨询热线

13035120033

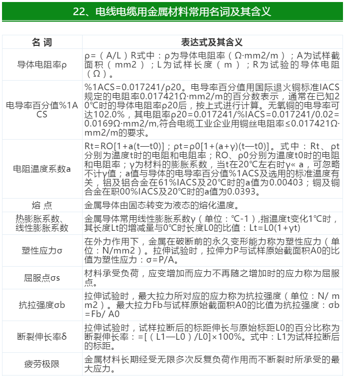
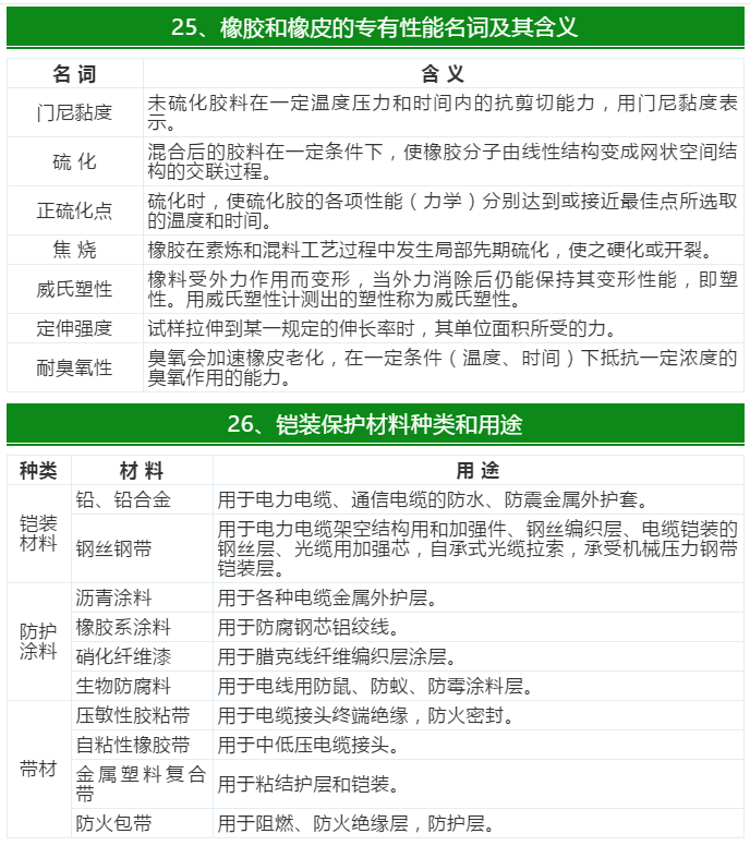
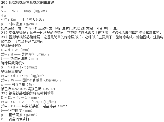
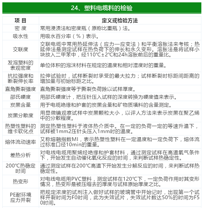
超级干货 | 电线电缆最最最常用手册

更新时间:2020-10-17      作者:凯睿威特      人气:175

 

德力西湖北总代理,德力西湖北营运中心,德力西低压电气,德力西电线电缆,德力西空开,德力西漏电保护开关,德力西开关,德力西变压器,德力西配电柜,德力西电力工程,德力西交流接触器,武汉德力西,德力西武汉总代理,德力西官网,德力西总代理